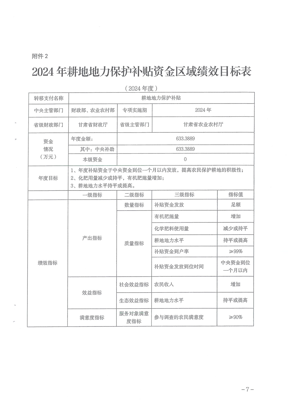
兰州新区农林水务局关于印发《兰州新区 2024年耕地地力保护补贴资金实施方案》的通知-z6尊龙旗舰厅
搜索
无障碍
搜索
z6尊龙旗舰厅
领导介绍
政务公开
政民互动
走进新区
z6尊龙旗舰厅
领导介绍
政务公开
政民互动
走进新区
您当前的位置 :
z6尊龙旗舰厅
>>
法定主动 公开内容
>>
重大民生信息
>>
涉农政策
兰州新区农林水务局关于印发《兰州新区 2024年耕地地力保护补贴资金实施方案》的通知
来源: 兰州新区农林水务局
时间: 2024/04/30/ 17:30
字号:[
大
][
中
][
小
]
网站地图